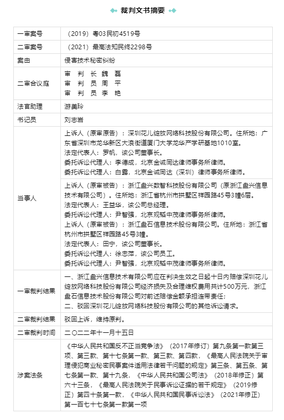
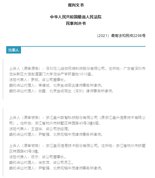
竞争案例丨判赔500万!如何确定因侵权行为导致为公众所知悉的商业秘密的商业价值(一)
发布日期:2023-05-05
浏览量:633次
——深圳花儿绽放网络科技股份有限公司与浙江盘兴数智科技股份有限公司、浙江盘石信息技术股份有限公司侵害技术秘密纠纷案
裁判要旨
因侵权行为导致商业秘密为公众所知悉的,人民法院依法确定赔偿数额时,可以考虑商业秘密的商业价值。鉴定机构经评估作出的商业价值鉴定仅是确定知识产权商业价值的一种方式。在经审查不宜直接依据价值评估鉴定意见认定涉案技术秘密商业价值的情况下,依据现有证据情况,可以综合考虑涉案技术秘密的研究开发成本、实施该项技术秘密的收益、可得利益、可保持竞争优势的时间等因素酌情确定涉案技术秘密的商业价值,进而作为确定赔偿数额的依据之一。
典型意义
(一)网络侵权结果地管辖条款扩大适用于商业秘密侵权案件。因本案侵害技术秘密行为的实施地和结果地均发生在互联网络上,一、二审法院均认为应当属于民诉法司法解释第25条规定的信息网络侵权行为,侵权结果发生地即被侵权人住所地法院有管辖权;本案指导意义体现在将利用互联网发布直接侵害他人合法权益的信息的行为,除了针对信息网络传播权、名誉权以外,还扩大适用于侵害技术秘密的行为。
(二)根据优势证据规则和日常生活经验法则确定侵权主体。因非法披露涉案软件源代码的行为发生在境外的Github 共享平台上,无直接证据证明用户“luxin212121”是被告公司员工,公司没有实施披露行为的动机也无利益可图,因此本案证据组织工作特别重要。除证明披露源代码包含大量被告公司域名、官网链接、办公地址、客服电话等外部人员可获知的信息外,还成功地证明包含诸多仅由被告公司自身掌控的参数信息,为此被告公司应做而未能做出合理解释。
(三)作为被诉公司唯一股东某有限责任公司被判承担连带责任。最高院认为作为唯一股东通过其子公司有实际接触涉案源代码的可能,结合本案证据确认系由两公司的员工实际披露了涉案软件源代码,即便涉案软件源代码系公司员工违背公司意愿而对外披露,因公司未采取相应足够的保密措施,亦应对披露涉案技术秘密的行为造成的侵权结果承担责任。又依据《公司法》第63条规定,一人有限责任公司的股东不能证明公司财产独立于股东自己的财产的,应当对公司债务承担连带责任,故维持原判。


花儿绽放公司上诉请求:改判支持花儿绽放公司的全部诉讼请求。
事实和理由:(一)原审判决未认定被诉侵权行为公开披露并导致花儿绽放公司的技术秘密为公众所知悉,属于事实认定错误。(二)因公开披露导致技术秘密为公众所知悉,花儿绽放公司主张根据技术秘密的商业价值确定损害赔偿数额基础的诉请,依法应当予以支持。(三)本案应适用惩罚性赔偿,用户“luxin212121”公开披露有客多小程序源代码(以下简称涉案源代码)的主观恶意是显而易见的,该用户是盘兴公司的员工,花儿绽放公司主张盘兴公司承担赔偿责任的依据是双方签订的《花儿绽放源代码使用许可合同》(以下简称涉案合同)的约定及《中华人民共和国反不正当竞争法》(以下简称反不正当竞争法)第三十二条之规定。涉案源代码自2018年12月31日被首次公开披露至Github禁用链接之日长达7个多月,期间涉案源代码不断被Github共享平台多个注册会员复制,并供平台注册会员随时下载至本地使用,给花儿绽放公司造成了重大损失,属于情节严重之情形。(四)原审判决遗漏花儿绽放公司提交的合理维权费用证据,花儿绽放公司在原审庭审中将合理费用从76.916万元变更为95万元,故将第1项诉讼请求由盘兴公司、盘石公司连带赔偿花儿绽放公司经济损失及维权合理费用共计5076.916万元变更为5095万元,而原审判决未就该诉讼请求进行变更;原审判决漏审花儿绽放公司提交的评估鉴定费用。
盘兴公司、盘石公司共同上诉请求:1.撤销原审判决第一项;2.改判驳回花儿绽放公司的全部诉讼请求。
事实和理由:(一)花儿绽放公司主张的有客多源代码文件不构成商业秘密。1.花儿绽放公司委托国家工业信息安全发展研究中心司法鉴定所出具的国工信安司鉴所[2019]知鉴字第30号司法鉴定意见书(以下简称第30号鉴定意见书)不具有客观性,鉴定结论不应采信,该次委托由花儿绽放公司自行委托;鉴定机构在进行检索时,应当检索花儿绽放公司主张的20个技术点是否已经公开,而非检索965个源代码是否公开;该鉴定机构检索过程亦有重大瑕疵。盘兴公司、盘石公司二审委托北京京州知识产权服务中心有限公司作出的北京京州(2021)知鉴字第040号鉴定意见书(以下简称第040号鉴定意见书)的鉴定结论显示,在公开的代码文件中可以检索到7个与花儿绽放公司主张的涉案源代码相同的代码,可以证明第30号鉴定意见书检索范围和检索方法存在明显错误。同时,根据盘兴公司提交的证据可见,在2018年10月18日前,在开源领域已经存在多种与花儿绽放公司有客多软件功能相同的软件,作为功能相同的软件其使用的代码文件功能也一定相同,故涉案源代码文件并非“不为公众所知悉”。2.花儿绽放公司未采取相应的保密措施,其提交的证据仅表明其曾经采取了授权办公人员访问的措施,但没有授权办公场所访问及授权办公设备访问两级保护机制,故无法避免涉案源代码在非办公场所及非办公设备上泄漏。涉案源代码文件存储于阿里云服务器,阿里云属于设置公司外部的公共可访问资源,花儿公司未进行IP限制,也未进行设备限制,造成任何人均可以通过账户密码在公司外任意场所任意设备随时访问。3.涉案源代码文件不具有商业价值,已有多个在先公开的开源项目的功能、技术与涉案源代码相同。(二)即使花儿绽放公司主张的技术信息构成商业秘密,盘兴公司也不构成侵权。1.花儿绽放公司的技术人员完全掌握嵌入了盘兴公司信息的源代码,存在花儿绽放公司技术人员披露源代码的可能;盘兴公司主观上没有泄露文件包的主观目的;盘兴公司制定了更为严格的保密措施,客观上花儿绽放公司技术人员泄露代码的可能性大于盘兴公司员工,且Github共享平台上公开文件包中有1006个文件与花儿绽放公司交付文件包中文件不同。2.即使盘兴公司技术人员泄露了涉案源代码,员工的行为并不直接代表公司的行为,花儿绽放公司引用涉案合同中约定的员工违反保密义务则公司承担连带责任的条款,主张盘兴公司承担连带责任,明显混淆了合同纠纷与侵权纠纷。(三)原审判赔金额过高,根据2017年修订的反不正当竞争法,适用法定赔偿的上限为300万元;参照涉案源代码的许可使用费,盘兴公司最多应按照永久授权的许可费20万元向花儿绽放公司支付赔偿金;涉案源代码商业价值、创新程度低,连城资产评估有限公司于2021年1月20日出具的连资评鉴字(2021)01506号价值评估鉴定报告(以下简称价值评估鉴定)评估方式有误,导致评估价值过高;盘兴公司主观并无过错,且涉案源代码已被删除,并未造成严重后果,适用法定赔偿亦不应按照最高额判赔。(四)盘兴公司的股东已经在2021年3月25日发生变更,盘石公司不再是盘兴公司的股东,在盘石公司作为盘兴公司股东期间,两者财务独立、业务独立,且盘石公司作为股份有限公司,根据股份有限公司的财务制度进行规范与公开,完全没有任何财务混同或者不清楚的问题,原审判决盘石公司承担连带责任没有事实及法律依据。
一审原告诉称
花儿绽放公司向原审法院提起诉讼,原审法院于2019年10月10日立案受理,花儿绽放公司起诉请求:1.盘兴公司、盘石公司连带赔偿花儿绽放公司经济损失及维权合理费用共计5076.916万元。2.盘兴公司、盘石公司在《法制日报》刊登声明消除影响。3.诉讼费由盘兴公司、盘石公司承担。
事实和理由:(一)花儿绽放公司主张的技术秘密范围及保密措施。花儿绽放公司主张的技术秘密为有客多软件中20个技术点对应的965个源代码文件。花儿绽放公司针对涉案源代码采取了保密措施,至侵权行为发生时,有客多软件已经受到客户的广泛好评并给花儿绽放公司带来可观的经济利益。(二)盘兴公司、盘石公司接触与非法披露花儿绽放公司技术秘密的行为。2018年10月18日,花儿绽放公司与盘兴公司签署了涉案合同。2018年10月24日,花儿绽放公司按照许可合同约定向盘兴公司交付了加密的有客多小程序源代码(以下简称交付代码)及相关文件。有客多软件源代码于2018年12月31日被用户“luxin212121”发布到Github公共存储库,后被Github平台多个用户(以下简称分支用户)复制到其公共存储库。经比对披露代码与交付代码,发现披露代码中增加了多个指向盘兴公司、盘石公司的信息,故花儿绽放公司有充分的理由怀疑盘兴公司、盘石公司及其员工非法披露了花儿绽放公司的技术秘密,因此应承担连带侵权责任。(三)花儿绽放公司在软件BeyondCompare中导入花儿绽放公司主张构成技术秘密的涉案源代码和公开披露的源代码,结果显示965个不为公众所知悉的源代码技术秘密文件均包含在披露的源代码中。(四)盘兴公司、盘石公司恶意公开披露花儿绽放公司技术秘密的行为导致涉案源代码为公众知悉,给花儿绽放公司带来的经济损失达1000万元。花儿绽放公司主张盘兴公司、盘石公司连带赔偿花儿绽放公司经济损失为5000万元,合理费用76.916万元。盘兴公司、盘石公司的侵权行为在市场上造成了非常恶劣的影响,严重侵犯了花儿绽放公司的合法权益,贬损了有客多软件商品及服务的声誉,应当在《法制日报》上刊登声明,及时有效地消除影响。(五)盘石公司是唯一股东,对盘兴公司的债务应当承担连带责任。盘石公司自盘兴公司设立之日起至本起诉状具状之日止,一直是盘兴公司的唯一股东,盘石公司应对盘兴公司的债务承担连带责任。
一审被告辩称
盘兴公司、盘石公司原审共同辩称:(一)花儿绽放公司指控盘兴公司侵害了其技术秘密所依据的事实是交付代码于2018年12月30日被用户“luxin212121”发布到Github公共存储库,后被Github平台多个用户复制到公共存储库,但现无任何证据证明用户“luxin212121”为盘兴公司的员工。(二)从花儿绽放公司提供的证据来看,至少有数个用户从名为“luxin212121”的用户处下载了花儿绽放公司所指控的被披露的源代码,但花儿绽放公司未能提供证据证明用户“luxin212121”所披露的源代码来源于盘兴公司,而不是来源于其他的用户。(三)根据花儿绽放公司的起诉状,花儿绽放公司只是怀疑盘兴公司披露了花儿绽放公司的技术秘密,而其怀疑所基于的理由仅是花儿绽放公司指控的被披露的源代码中含有盘兴公司、盘石公司的相关信息,但这些信息都是公开的信息,任何一家企业或个人,包括花儿绽放公司都可以从多个渠道获取到,并嵌入到花儿绽放公司所指控的源代码中。仅凭该事实,并不能排除存在其他可能性,不能达到花儿绽放公司的证明目的。(四)从花儿绽放公司提供的证据来看,仅在2018年及2019年1-6月,花儿绽放公司至少与逾千家企业就涉案软件签订使用许可合同,根据花儿绽放公司自述的使用许可类型,其中包含了大量的源代码使用许可行为,意味着诸多被许可单位收到花儿绽放公司发送的源代码,该些单位也完全可以在自己收到的源代码中嵌入盘兴公司、盘石公司的相关信息。(五)花儿绽放公司在本案中单方就被披露的源代码不为公众所知悉及相关研发费用所作的司法鉴定及财务审计结论,对盘兴公司、盘石公司没有约束力。(六)退一步说,根据双方所签订的涉案合同第十条违约责任第2款约定,即使法院认为盘兴公司违反合同约定的义务,但花儿绽放公司未提供任何证据证明盘兴公司获得了经济利益,根据合同约定,花儿绽放公司最多也只能按合同总金额的30%要求盘兴公司承担赔偿责任。(七)根据花儿绽放公司提供的证据以及陈述可见,被披露的源代码于2018年12月31日上传至Github。2019年4月19日,花儿绽放公司发现源代码被披露。同年5月9日,花儿绽放公司进行证据固定,发现有6名用户复制了该代码。2019年6月27日,花儿绽放公司委托国家工业信息安全发展研究中心司法鉴定所对该源代码是否为公众所知悉进行司法鉴定,司法鉴定人员通过网络搜索等方式进行检索,均未检索到该源代码,由此可见,花儿绽放公司所谓的被披露的源代码并未遭到泄露。关于花儿绽放公司针对盘石公司的请求,其在诉讼请求中要求盘石公司、盘兴公司连带承担赔偿责任,认为二公司有共同侵权行为,但依据仅为盘石公司是盘兴公司唯一股东,而非共同侵权行为。
一审法院认定事实
原审法院经审理查明以下事实:
(一)花儿绽放公司所称技术秘密的情况
1.非公知性的情况
国家版权局于2018年4月25日颁发的著作权登记证书(软著登字第2612234号)记载:软件名称为花儿绽放有客多软件【简称:有客多】V1.0,著作权人为花儿绽放公司,开发完成及首次发表日期均为2018年1月31日,权利取得方式为原始取得。
国家版权局于2018年11月29日颁发的著作权登记证书(软著登字第3288565号)记载:软件名称为花儿绽放有客多软件【简称:有客多】V2.0,著作权人为花儿绽放公司,开发完成及首次发表日期均为2018年8月27日,权利取得方式为原始取得。
第30号鉴定意见书记载:1.委托人为花儿绽放公司,委托事项为花儿绽放公司的有客多软件部分源代码在2018年12月31日前是否为公众所知悉,受理日期为2019年6月27日。2.鉴定材料包括①源代码光盘,一式一份,内含源代码压缩包“gongzhi.zip”和“shal.txt”,经查验gongzhi.zip的SHAI校验值与shal.txt中记载的一致。②《有客多软件技术点说明》,一式一份,共28页。依据《有客多软件技术点说明》可知,有客多软件是一款微信小程序开发工具,提供小程序行业解决方案让用户快速拥有自己的微信行业小程序。软件采用java语言,基于SpringMVC+Mybatis架构开发,软件是通过打包编译生成war包部署在阿里云平台提供服务。整个软件从业务架构上分为三层,包括业务前台、服务中台和底层架构。其中业务前台包含建站业务、电商业务、餐饮业务、名片业务、多门店业务、分销业务、互动业务、知识付费业务、社区服务等模块;服务中台包含商品SKU服务、订单服务、会员及优惠券服务、积分服务、奖品服务、活动服务、微信接口服务、短信服务、多媒体服务、资讯论坛服务、资源调度服务等模块;底层架构包含分布式部署架构、缓存架构、数据存储架构、日志整体架构、消息队列架构等。花儿绽放公司主张的20个技术点对应的979个源代码文件,涵盖了实现上述业务前台和服务中台的全部功能模块的部分源代码。3.检索结果。2019年6月28日至7月22日,鉴定组依据《有客多软件技术点说明》,针对有客多软件中的20个技术点对应的979个源代码文件,在谷歌、百度2个知名搜索网站,Github、searchcode2个软件源代码共享网站进行了搜索,检索到与上述有客多软件中14个源代码文件内容相近似的内容,未检索到与其他源代码文件内容相近似的内容。4.鉴定意见。有客多软件中20个技术点对应的965个源代码文件在2018年12月31日之前不为公众所知悉。
2.保密措施的情况
花儿绽放公司提交的《物理保密措施截屏及说明》显示代码管理采用VPN统一安全授权,SVN账号密码加密授权,账号密码每人唯一。正常登录VPN后,方能使用SVN账号密码登录。
花儿绽放公司主张与员工签订有《员工保密信息和职务发明转让协议》,向法院提交了其中一份协议予以证明。该份协议的原件显示有员工姓名(花儿绽放公司为保护技术人员的个人信息不被泄露,在复印件中遮盖了员工的签名),签订时间为2013年7月12日。该协议中记载“保密信息”是指公司透露给员工的,或员工从公司处以书面、口头、画图、观察零部件或设备等方式间接或直接地获得任何公司的专有信息、技术数据、商业秘密或技术诀窍,包括但不限于研发计划、软件、程序。
花儿绽放公司(甲方)与盘兴公司(乙方)于2018年10月18日签订涉案合同。该合同记载:1.第二条(使用许可授权及限制)第1款规定“经友好协商,甲方同意授予、乙方同意接受对有客多小程序源码的非专有,不可转让的使用许可”。2.第三条(保密条款)第1款规定“保密信息”是指有客多小程序源码、本合同及所有附件和补充文件,以及其他由甲方、乙方各自专有的、且提供给对方的并明确标有“保密”字样的信息。第2款规定“双方同意严格按照本合同的规定使用对方的保密信息,未经对方的事先书面许可,不得向第三方,或允许第三方直接或间接地透露保密信息。双方同意:i.对保密信息保密,并采取所有必要的预防措施(包括但不限于双方采取的用于保护自身保密信息的措施)防止未经授权的使用及透露保密信息。ii.不得向第三方提供保密信息或由保密信息衍生的信息。除了本合同确定的使用范围外,不得在其他任何时候使用保密信息”。第4款规定“本合同约定的双方所承担的保密义务不因合同的变更、终止而终止,如双方没有对保密期限加以规定,则直至保密信息在本行业中成为公知信息后,本合同约定的保密义务才予以解除”。第4款规定“甲乙双方同意,以适当方式告知并要求各自能接触到保密信息的员工遵守本条约定,若某员工违反本条约定,应承担连带责任”。3.第六条第4款规定“甲方负责人到达乙方办公场所后,向乙方出示包含授权软件源码的加密U盘交付物,甲方负责人将加密U盘交付物及密码交给乙方负责人,甲方负责人在乙方办公场所现场协助乙方搭建授权软件本地开发环境,乙方应及时查收,核对无误后,应向甲方出具书面查收证明”。4.第七条第3款规定“未经甲方事先书面许可,乙方不得实施以下行为:(1)将有客多小程序源码向第三方提供、泄露、销售、转租、转借、转让或提供分许可、转许可或以其他形式供他人利用。(2)除以备份目的以外,不得制作、指使第三方制作或许可第三方制作有客多小程序源码的复制品”。
3.商业价值的情况
花儿绽放公司与盘兴公司签订的涉案合同第六条约定,盘兴公司使用有客多小程序源码的许可费为15万元,发布时间为2018年10月8日的平台源码。许可使用期限为合同签订日起20个自然年度。
(二)被诉侵权行为的情况
2018年10月24日,花儿绽放公司将装有涉案源代码包的加密U盘交付给盘兴公司的负责人员戴正旺,并将U盘密码以微信方式发送给了戴正旺。盘兴公司于2018年10月26日出具的《有客多源代码使用许可项目(软件)签收表》记载:兹收到花儿绽放公司与盘兴公司签订的合同(合同编号:HEZF-QD-201810161215)内所授权的有客多小程序软件;软件版本号为V2018102201;备注“以上软件清单中所包含的内容已包含在签收人所签收的保密U盘中”。
深圳市版权协会出具的电子证据固化报告(2019深版协电证固字第F0774号)记载,2019年5月9日,根据花儿绽放公司的申请,在连接互联网的办公电脑上做清洁处理后,进入工业和信息化部,点击公共查询显示:panshi101.com域名的权利人为盘兴公司。深圳市版权协会出具的电子证据固化报告(2019)深版协电证固字第F0848号)记载,2019年5月21日,根据花儿绽放公司的申请,在连接互联网的办公电脑上做清洁处理后,进入工业和信息化部,点击公共查询显示:网站名称“盘石科技”、网址×××.com、www.mhw001.com的权利人为盘石公司。
深圳市版权协会出具的电子证据固化报告(2019深版协电证固字第F0772号)记载,2019年5月9日,根据花儿绽放公司的申请,在办公电脑上做清洁处理后进行如下操作:打开GoogleChrome浏览器,输入网址×××.com;点击“signin”,输入用户名salaciouswolf@gmail.com及密码,点击“signin”;在输入框中输入“youkeduo”进行搜索;点击搜索结果“luxin212121/java-saas”后进入相关页面并下载该用户披露的有客多源代码。相关页面的截图显示,Github网站上名称为“luxin212121”的用户,在2018年12月31日将有客多源代码对外披露。前述披露的有客多源代码中指向盘兴公司、盘石公司的信息主要有:1.多处含有盘兴公司的域名panshi101.com。2.多处含有盘石公司的域名adyun.com。3.将交付代码中的平台注释和系统平台名称由“有客多小程序”修改为“盘石微店”。4.将交付代码中的“微俱聚logo”修改为“盘石微店logo”。5.将交付代码中的客服电话400-××××-925修改为盘石公司客服电话400××××-1110。6.披露代码中增加了盘石公司版权信息(copyright?2018盘石科技.Allrightsreserved)。7.“luxin212121”在Github网站的另一个存储库(laravel-mhwww)发布了含有盘石公司内部研发管理系统的链接:http://122.224.234.181:3729/zentao/doc-view-33.html,http://122.224.234.181:3729/zentao/doc-view-34.html,http://122.224.234.181:3729/zentao/doc-view-35.html。8.在披露的有客多源代码文件中,修改了交付代码中第三方平台的配置参数(该参数为发起微信功能所需密钥,由用户在微信第三方平台私密获取)及目标数据库的访问地址data.db.url参数(该参数为数据库存储路径,修改后的参数显示为在阿里云购买的rds数据库链接地址)。9.截至2019年5月6日,Github网站上共有Zyq11223、baiyexingzhe、eavenliu、newbigtech、salaciouswolf、Laotian8076等6位用户复制了“luxin212121”披露的有客多源代码。
深圳市版权协会出具的电子证据固化报告(2019深版协电证固字第F0847号)记载,2019年5月21日,根据花儿绽放公司的申请,在办公电脑上做清洁处理后进行如下操作:打开GoogleChrome浏览器,输入网址×××.com;点击“signin”,输入用户名salaciouswolf@gmail.com及密码登录,相关内容的截图显示,用户“luxin212121”在Github网站的其他三个存储库(php-saas、laravel-mhwww、mhwsource)发布的内容中指向盘石公司的信息主要有:1.盘石公司的域名adyun.com、盘石微店签名、盘石公司的版权信息(copyright?2004-2019浙江盘石信息技术股份有限公司.Allrightsreserved)。2.盘石公司的介绍链接、帮助支持链接、联系我们链接。3.盘石公司的办公地址:杭州拱墅区××路××号××大厦。4.盘石公司的域名mhw001.com和adyun.com、盘石官网链接、盘石网盟链接、盘石大学链接。5.盘石公司支付宝收款账户信息:zjpszp99bill@adpanshi.com。
深圳市版权协会出具的电子证据固化报告(2019深版协电证固字第F1148号)记载,2019年7月17日,根据花儿绽放公司的申请,在办公电脑上做清洁处理后输入网址×××.com;使用账号salaciouswolf@gmail.com及密码登录,进入相关页面显示,截至2019年6月27日,Github网站上新增6名用户复制了“luxin212121”披露的有客多源代码。该6名用户为ggjucheng、yangxu1225、bleehome、sunlc1986、kentZhong31、cherish9950。
花儿绽放公司于2019年6月20日向Github网站发出律师函,要求对方尽快删除用户“luxin212121”发布的侵权存储库的分支存储库(原始侵权存储库已删除)并提供用户“luxin212121”的联系信息。Github网站于2019年7月9日的回复显示,相关内容已删除,由于没有相关的法律文件,不能共享关于其他用户的存储库的任何附加。花儿绽放公司确认有客多源代码已被Github网站删除。此外,花儿绽放公司于2019年9月5日向盘兴公司、盘石公司分别发出律师函,要求盘兴公司、盘石公司尽快沟通消除影响及赔偿损失事宜。
深圳市版权协会出具的电子证据固化报告(2019深版协电证固字第F2052号)记载,2019年11月27日,根据花儿绽放公司的申请,在办公电脑上做清洁处理后设置新的VPN连接,输入ip地址:112.74.112.108,使用账号yuanxunxi和密码登录到VPN网络环境,使用SVN客户端软件从SVN服务器中下载对应版本的文件代码内容。花儿绽放公司主张从前述SVN服务器(花儿绽放公司用于存放各版本软件源代码的服务器)下载的有客多源代码版本与交付给盘兴公司的有客多源代码所涉技术秘点相同。对此,花儿绽放公司将前述下载的源代码版本与“luxin212121”在Github网站上披露的有客多源代码,通过软件比对工具BeyondCompare进行比对后显示,二者含有965个相同文件和列表。
2021年4月6日,盘兴公司在原审庭审后向原审法院出具的书面意见中确认:花儿绽放公司交付给盘兴公司的源代码包中具有花儿绽放公司主张的965个不为公众所知悉的源代码文件。
盘石公司成立于2004年11月25日,盘兴公司成立于2017年4月26日。盘石公司是盘兴公司的唯一股东。花儿绽放公司原审庭审时明确:本案中不主张盘兴公司、盘石公司承担共同侵权责任。盘石公司是盘兴公司的唯一股东,盘石公司不能证明盘兴公司的财产独立于自己的财产时,盘石公司依法应对盘兴公司的债务承担连带责任。
(三)花儿绽放公司主张侵权受损的情况
花儿绽放公司提交的研发资料及内部微信记录显示,花儿绽放公司于2017年10月13日开始小程序市场的产品研发,2017年12月1日将研发的小程序命名为有客多。
深圳永信瑞和会计师事务所于2019年6月27日出具的审计报告记载:依据花儿绽放公司所作的2018年1月1日至2018年10月31日研究开发费用结构明细表、研究开发费用结构明细表附注。2018年1月1日至2018年10月31日研究开发项目投入金额为8422304.54元,其中“花儿绽放有客多软件”项目投入金额为3595635.74元(其中V1.0版本的研发投入为737657.68元,V2.0版本的研发投入为2857978.06元)。
花儿绽放公司2018年年度报告摘要记载:1.平台业务方面,微俱聚平台、有娱平台整体注册用户保持稳定增长,付费用户转化率有所提升。2018年度公司上线了有客多微信小程序,为企业客户快速搭建微信小程序提供便捷工具。平台上线一年,凭借微信小程序需求的高速增长,以及公司积累的全国经销网络,平台注册用户及付费用户均大幅增长(注册用户38万、付费用户0.4万),为公司贡献了较大一部分业绩增长份额。2.2018年微信小程序开发的需求增长迅速,公司成为市场第一批提供微信小程序开发的第三方服务商,并凭借多年积累的客户资源迅速占领市场,取得了明显的领先优势。花儿绽放公司2019年半年度报告摘要记载:1.平台业务方面,微俱聚平台、有娱平台整体注册用户保持稳定增长,付费用户转化率保持稳定。尽管受宏观经济及移动互联网营销阵地变化的影响,微俱聚平台的新增注册用户数量逐渐放缓,但存量用户的体量庞大,续费用户仍然稳定转化,而有娱平台及有客多平台的注册用户及付费用户数(注册用户42.7万、付费用户0.49万)则实现稳定增长。
花儿绽放公司提交的有客多产品收款统计表显示:1.2017年有客多产品总收入为516700元。2.2018年有客多产品总收入为11408532元。3.2019年1-6月有客多产品总收入为3475966.74元,2019年7-12月有客多产品总收入为1832003元。4.2020年1-10月有客多产品总收入为1083598元。
连城资产评估有限公司出具的价值评估鉴定记载:1.资产评估报告名称为花儿绽放公司拥有的“有客多软件20个技术点对应的技术信息(965个源代码文件包含的源代码)”商业秘密价值评估鉴定项目。2.本次评估基准日为2018年12月31日。3.花儿绽放公司拥有的“有客多软件20个技术点对应的技术信息(965个源代码文件包含的源代码)”商业秘密价值在评估基准日的评估鉴定值为1012万元。
花儿绽放公司针对有客多源代码被披露的情况,为避免系统安全漏洞而组织技术人员开展反漏洞工作、对代码作了部分加密改造,并与绿盟公司沟通反漏洞方案。
花儿绽放公司主张的维权费用包括:1.律师费50万元,花儿绽放公司提交了《委托代理合同》《委托代理合同之补充协议》及律师费发票。根据《委托代理合同》第六条的约定,花儿绽放公司同意按照最终收到赔偿金的50%向广东卓效律师事务所支付律师费。《委托代理合同之补充协议》将原合同第六条修改为:本协议签订之日起将已预付的50万元律师费转为基础律师费。花儿绽放公司另按照最终收到赔偿金的25%扣减50万元后向广东卓效律师事务所支付奖励律师费。2.司法鉴定费25万元,花儿绽放公司提交了鉴定费发票。3.电子证据固化费用共计15760元,花儿绽放公司提交了电子证据固化服务费发票4张。4.有客多研发审计费5000元,花儿绽放公司提交了审计合同及发票。5.翻译费1500元及发票。6.评估师及律师差旅费13143元,花儿绽放公司提交了相关机票、住宿费发票。
(四)盘兴公司、盘石公司抗辩的情况
(2020)浙杭西证民字第3100号记载:1.2020年4月16日,花儿绽放公司销售人员张楚发送给盘兴公司的邮件附件中,有客多小程序价格表中独立部署为10万元/永久、源码部署为20万元/永久。2.2020年4月21日,董金明以广西花儿绽放文化传媒有限公司的名义发送给盘兴公司的邮件附件中,有客多小程序价格表中独立部署为10万元/永久、源码部署为20万元/永久。3.搜索微擎、小猪、凡科等网站,显示可提供微信小程序产品的开发及相关服务。
(2020)浙杭西证民字第3099号记载:2018年10月22日,盘兴公司将“有客多部署项目准备资料清单”与“有客多部署图文材料”通过微信、邮件发送给花儿绽放公司的技术人员。
(2020)浙杭西证民字第3650号记载:2018年10月17日,盘兴公司向花儿绽放公司提供了微信开放平台的登录用户名及密码。
(2020)浙杭西证民字第3651号记载:2018年10月16日,花儿绽放公司通过邮件向盘兴公司发送“名片部署准备资料清单”和“名片部署项目准备资料说明”。
(2020)浙杭西证民字第5394号记载:通过互联网公开渠道可以查询到盘兴公司的字号、logo、客服电话、域名、地址、邮箱等信息。
(五)其他情况
盘兴公司、盘石公司在原审庭审结束后,更换了诉讼代理人,并补充提交了如下几方面的证据:1.主张盘石公司设置有保密机制的证据,包括代码库管理制度、IT安全运维管理系统截图、员工保密协议。2.主张与有客多功能相似的软件产品在市场上大量存在。①在Github网站上可以搜索到大量有关小程序的开源项目。②与有客多功能类似的建站abc于2016年8月上市,基础版免费。③微信小商店2020年上市,免费提供一键式搭建小程序电商,提供开放接口和二次开发能力。3.主张涉案源代码极有可能被非授权代理商泄露。广西花儿绽放文化传媒有限公司在其官网上显示其为花儿绽放公司的广西分公司。花儿绽放公司认为前述证据系在举证期限之后提交,无法定理由,不予质证。针对盘兴公司、盘石公司提交的前述网页截图打印件,原审法院登录互联网相关网页作了核对,二者内容相符。
花儿绽放公司主张适用惩罚性赔偿,以连城资产评估有限公司对涉案技术秘密作出的评估值1012万元为基数,再乘以倍数4.94得出赔偿金额。
