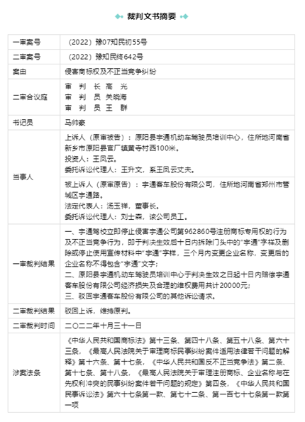
综合案例丨驰名商标“宇通”被一驾校侵权,获法院跨类保护
发布日期:2023-08-04
浏览量:605次
——宇通客车股份有限公司与原阳县宇通机动车驾驶员培训中心侵害商标权及不正当竞争纠纷案
裁判要旨
一、原告请求禁止被告在不相类似商品上使用与其驰名的注册商标相同或者近似的商标或者企业名称的,人民法院应当根据案件具体情况,综合考虑以下因素后作出裁判:(一)该驰名商标的显著程度;(二)该驰名商标在使用被诉商标或者企业名称的商品的相关公众中的知晓程度;(三)使用驰名商标的商品与使用被诉商标或者企业名称的商品之间的关联程度;(四)其他相关因素。本案中,“宇通”于2005年被郑州市中级人民法院认定为驰名商标,于2014年被国家工商总局认定为驰名商标;宇通客车的销量连续多年在国内外稳居行业第一,在相关公众中具有极高的认可度、知名度和声誉度,宇通公司已经尽到举证责任,原审法院按照驰名商标进行保护正确。宇通驾校从事的驾考培训服务,与宇通公司业务虽然属于不同种类,但联系较为紧密,其擅自将宇通公司的驰名商标长期用于广告宣传、作为店招开展商业活动,足以使相关公众认为其与宇通公司之间具有许可使用、关联企业关系等特定联系,原审适用跨类保护认定宇通驾校构成侵害商标权并无不当。
二、将他人注册商标、未注册的驰名商标作为企业名称中的字号使用,误导公众,构成不正当竞争行为的,依照《中华人民共和国反不正当竞争法》处理。”本案中,宇通驾校在登记企业名称时,涉案“宇通”商标已经具有较高知名度,按照保护在先权利原则,宇通驾校应当对他人在先权利予以合理避让,但其仍将起识别不同市场主体作用核心标识的企业字号确定为“宇通”,并突出使用,明显具有攀附他人商誉的主观故意,客观上易使相关公众产生混淆或误认,违反了反不正当竞争法的规定。


上诉人原阳县宇通机动车驾驶员培训中心(以下简称宇通驾校)因与被上诉人宇通客车股份有限公司(以下简称宇通公司)侵害商标权及不正当竞争纠纷一案,不服河南省新乡市中级人民法院(2022)豫07知民初55号民事判决,向本院提起上诉。本院于2022年9月7日立案后,依法组成合议庭,公开开庭进行了审理。宇通驾校委托诉讼代理人王升文、宇通公司委托诉讼代理人刘士森到庭参加诉讼。本案现已审理终结。
上诉人诉称
宇通驾校上诉请求:1.请求依法撤销新乡市中级人民法院(2022)豫07知民初55号民事判决书,改判驳回被上诉人的诉讼请求。2.本案一审、二审诉讼费用由被上诉人承担。
事实和理由:一、在被上诉人未对“宇通”商标在被诉行业中的驰名程度进行举证的情况下,一审法院仅依据被上诉人在他案中认定驰名的事实直接认定“宇通”商标在本案驾校培训教育行业为驰名商标,违反了驰名商标个案认定的法律规定。根据《最高人民法院关于审理涉及驰名商标保护的民事纠纷案件应用法律若干问题的解释》的规定,驰名商标的认定是个案认定、因需认定。在前的个案认定不具有生效判决当然援引的法律效力,只是个案的参考,驰名商标的跨类保护有其边界与限制。该解释第九条第二款规定,驰名商标跨类保护必须达到“足以使相关公众认为被诉商标与驰名商标具有相当程度的联系”,则应当排除单纯的、程度不高的联系或联想。该解释第四条规定,“人民法院认定商标是否驰名,应当以证明其驰名的事实为依据……”结合第十条的规定,“原告请求禁止被告在不相类似商品上使用与原告驰名的注册商标相同或者近似的商标或者企业名称的,人民法院应当根据案件具体情况,综合考虑以下因素后作出裁判:(一)该驰名商标的显著程度;(二)该驰名商标在使用被诉商标或者企业名称的商品的相关公众中的知晓程度;(三)使用驰名商标的商品与使用被诉商标或者企业名称的商品之间的关联程度;(四)其他相关因素。”因此,被上诉人应根据前述规定及《商标法》第14条、《驰名商标认定和保护规定》第9条的规定,针对其商标在上诉人驾校培训行业的相关公众中的知名程度、客车商品与驾校培训服务之间的关联程度等进行举证。而一审中被上诉人提交的证据仅能证明该商标在其主要商品行业中的荣誉及知名度,对在上诉人驾校培训行业中并未进行举证证明。“宇通”商标可能在其所属的客车行业中享有知名度,但并不代表在其他各行各业都具备较高知名度。经查,企业名称中含有“宇通”字样的企业近3万家,若一概认定为企业名称侵犯其商标权,这对市场经济环境下其他经营主体有失公平,也失去了商标分类的意义。本案中,上诉人的字号直观的表现了经营范围为机动车驾驶员培训,本案争诉商标核准范围为汽车、农用客车。经对比,驾驶员驾驶技能培训与客车生产销售存在巨大差异,上诉人未生产与客车相关的任何产品,且提供的驾驶员技能培训不具有流通性,未涉及被上诉人任何生产领域,在服务内容、方式、消费人群方面具有较大差异,二者存在混淆的可能性极低,因此不构成混淆,也不会造成对其商标显著性的淡化,且被上诉人并未说明并证明存在其他损害,上诉人的行为不构成侵权。因此,在一审法院认定被上诉人“宇通”为驰名商标,仅因“均是与汽车相关”产生先入为主的倾向性认知,认定事实错误,请求二审法院予以纠正。二、上诉人企业名称系取自家庭成员姓名,基于朴素的亲情观念而确定,并无攀附商誉的故意;且上诉人对企业名称均是以“字号加行业”的方式使用,仅使用在门头、店内,用作对上诉人的指代,并非商标性使用,不会导致他人误认驾校服务提供者与被上诉人存在特定联系,不构成混淆,不成立不正当竞争。一审法院凭主体成立先后顺序,要求上诉人应当在不相同、不类似、未驰名的行业内对该商标进行“合理避让”,没有法律依据。上诉人系个人独资企业,由唯一股东王凤云发起设立,取字号时由王凤云基于亲人亲情确定。王凤云系河南省人,丈夫来自山东省,二人育有一女取乳名为鲁豫,系二人省份简称组合而成。在确定驾校字号时,最初是借女儿乳名中的“豫”字定为“豫通”,但在工商登记时被告知不得使用,遂以谐音字“宇”替代,确定为“宇通”。此为上诉人字号由来,并无任何攀附被上诉人商誉的故意。上诉人的企业名称是经国家工商机关核准注册的企业字号,上诉人是合法行使企业名称权,上诉人的企业名称就足以对服务内容进行清晰说明。客观上不会让公众与从未从事驾驶员培训的被上诉人产生相当的联系。被上诉人商标核准的客车相关公众为汽车消费者,主要是为商业运营而购买大型客车的法人企事业单位等,并非一般民众。而上诉人从事驾校培训,消费者为各行各业接受驾驶技术训练的一般民众,并不会导致相关公众对答辩人与宇通公司存在特定联系或合作关系产生混淆或误认。因驾校行业的特性,消费者对驾校提供的培训服务最为看重的是驾校的培训通过率,是对专业技能的选择,不会仅靠公司名称对提供的驾驶技术培训服务增加消费者的信任和依赖。两者差异巨大,不至于导致相关公众认为答辩人与宇通公司存在投资、许可、加盟或者合作等特定联系,一般消费者极易分辨,不会造成公众混淆。一审法院审查是否构成不正当竞争,不应当仅对主观要件进行审查,最重要的是对上诉人将“宇通驾校”作为企业字号的行为是否实质攀附了被上诉人的商誉。基于前述驾校行业特性的阐述,对字号的使用并未因被上诉人较高的商誉为上诉人产生吸引顾客等利益,未扰乱市场秩序,一审法院认定成立不正当竞争没有法律依据。三、上诉人并未实际经营,并无任何经营所得,即便上诉人对企业名称的使用对被上诉人产生了不利影响,一审法院判处赔偿经济损失及合理维权费用共20000元数额过高,且被上诉人明确放弃对维权费用的主张,一审判决违反处分原则,依法应予撤销、改判。上诉人自成立以来并未实际经营,更未对外宣传或招生,即不存在商标侵权及不正当竞争行为,更没有任何盈利,此事实可以从上诉人从未向车管所输送考生考试予以证实。因此,一审法院判处上诉人赔偿经济损失及合理维权费用共20000元数额过高,被上诉人在一审庭审中已经明确放弃对维权费用的主张,一审判决又对该维权费用进行了裁判,违反处分原则,依法应予撤销、改判。
被上诉人辩称
宇通公司答辩称:第一,关于判决赔偿的数额问题。一审时宇通公司并没有放弃赔偿数额,只是放弃了交通公共差旅费这一块,并且一审判决2万元明显过低。上诉人和答辩人同处一个省份,且上诉人的成立时间远远晚于答辩人的成立时间和驰名商标的认定时间,上诉人明显属于恶意侵权,应当加倍处罚。基于答辩人开展该项工作的目的以及对河南省企业的照顾,答辩人放弃了对判决数额上诉的权利,答辩人服从一审判决的数额。第二,上诉人虽然经过工商登记,但形式合法并不影响实际侵权行为的成立,且与合法权利发生冲突时,应当优先保护在先权利。第三,宇通公司起诉的是恶意侵权并且知错不改的企业,省内判决赔偿的数额远高于2万元。第四,“宇通”汉字商标完全符合驰名商标认定条件,一审法院认定为驰名商标合理合法。
一审原告诉称
宇通公司向一审法院起诉请求:1.判令宇通驾校停止商标侵权行为,停止使用侵害“宇通”商标专用权的行为,包括不限于拆除“宇通”字号的门头、删除或停止使用带有“宇通”字号的宣传材料等;2.判令宇通驾校停止不正当竞争侵权行为;3.判令宇通驾校变更企业名称,在企业名称中停止使用带有“宇通”的字号;4.判令宇通驾校赔偿宇通公司经济损失10万元;5.判令本案诉讼费及合理开支费用(包括且不限于律师费、调查费等)由宇通驾校承担;6.请求将“宇通”字号认定为驰名商标。
一审被告辩称
德工制造厂、边振芳原审共同辩称:其未制造、许诺销售、销售涉案自动摆盘机,未使用万杰公司的专利技术,不应承担赔偿责任,请求驳回万杰公司的诉讼请求。
一审法院认定事实
一审法院认定事实:第962860号“宇通”注册商标,核定使用商品第12类,即汽车、农用客车,注册人为宇通公司,有效期限至2027年3月13日。

(第962860号“宇通”商标,来源:知产宝商标数据库)
宇通公司提交的可信时间戳认证证书载明,取证时间为2022年6月8日,证据名称为:TSA_IMG_20220608144614.jpg、TSA_IMG_20220608145416.jpg、TSA_IMG_20220608145449.jpg、TSA_IMG_20220608150326.jpg、TSA_IMG_20220608150508.jpg、TSA_IMG_20220608151329.jpg、TSA_IMG_20220608154510.jpg。照片上显示宇通驾校在其驾校大门口门头上、大门口的活动板房内的展板上和墙上的招生标语上以及报名大厅的门头上均有“宇通驾校”字样。取证时间为2022年6月16日,证据名称为:TSA_SCREEN_20220616184149.mp4。宇通公司的委托代理人登陆大众点评网站,进入宇通驾校店铺页面,显示有“宇通驾校”字样。
2014年9月4日,国家工商行政管理总局商标评审委员会下发商评驰字[2014]60号《关于认定河南恒星科技股份有限公司等企标为驰名商标的通报》,认定宇通公司使用在商标注册用商品和服务国际分类第12类汽车商品上的“宇通”注册商标为驰名商标;2019年-2021年期间,宇通公司通过中央电视台、《中国汽车报》、《人民日报》等多家媒体平台发布宣传广告;宇通公司“宇通”获得2020年中国500最具价值品牌排行榜第111位。
另查明,宇通公司成立日期为1997年1月8日,公司名称为郑州宇通客车股份有限公司,于2021年5月13日变更为宇通客车股份有限公司,经营范围:本企业生产、科研所需的原辅材料、机械设备、仪器仪表及相关零配件,改装汽车、挂车、客车及配件附件,客车底盘、机电产品等摩托车、旧车及配件,机电产品、互联网汽车、新能源配套基础设施设计、咨询等。宇通驾校成立日期为2020年7月24日,经营范围为普通机动车驾驶员培训。
一审法院认为
一审法院认为,宇通公司系第962860号“宇通”注册商标专用权人,该商标处于注册有效期限内,故宇通公司的合法权益应受法律保护,任何个人或企业均不得以任何方式侵犯宇通公司依法享有的注册商标专用权。
关于被诉侵权行为是否侵害宇通公司享有的注册商标专用权的问题。《中华人民共和国商标法》第四十八条规定,商标的使用,是指将商标用于商品、商品包装或者容器以及商品交易文书上,或者将商标用于广告宣传、展览以及其他商业活动中,用于识别商品来源的行为。《中华人民共和国商标法实施条例》第二条规定,本条例有关商品商标的规定,适用于服务商标。《中华人民共和国商标法》第十三条规定,为相关公众所熟知的商标,持有人认为其权利受到侵害时,可以依照本法规定请求驰名商标保护。《最高人民法院关于审理商标民事纠纷案件适用法律若干问题的解释》第十一条规定,商品与服务类似,是指商品和服务之间存在特定联系,容易使相关公众混淆。本案中,宇通驾校的服务类型为普通机动车驾驶员培训,宇通公司的注册商标的核定使用范围为汽车、农用客车,虽宇通驾校的服务类型与宇通公司的注册商标的核定使用范围既不相同也不类似,但宇通公司持有的第962860号“宇通”注册商标被认定为驰名商标。宇通驾校在其门头、宣传材料等上面突出使用“宇通驾校”字样与宇通公司驰名的“宇通”商标在文字构成、含义、呼叫等方面较为相近,且二者均是与汽车相关的商品与服务,易使相关公众误认为宇通驾校提供的服务与涉案驰名商标以及权利人或者被许可使用人存在联系,让相关公众产生混淆,故宇通驾校的行为侵害了宇通公司享有的注册商标专用权。
关于宇通驾校将“宇通”作为公司字号使用的行为是否构成不正当竞争的问题。《中华人民共和国商标法》第五十八条规定,将他人注册商标、未注册的驰名商标作为企业名称中的字号使用,误导公众,构成不正当竞争行为的,依照《中华人民共和国反不正当竞争法》处理。《中华人民共和国反不正当竞争法》第二条规定,经营者在市场交易中,应当遵循自愿、平等、公平、诚实信用的原则,遵守公认的商业道德。本法所称的不正当竞争,是指经营者违反本法规定,损害其他经营者的合法权益,扰乱社会经济秩序的行为。在判断是否构成不正当竞争行为时,《最高人民法院关于当前经济形势下知识产权审判服务大局若干问题的意见》指出,企业名称因突出使用而侵犯在先注册商标专用权的,依法按照商标侵权行为处理;企业名称未突出使用但其使用足以产生市场混淆、违反公平竞争的,依法按照不正当竞争处理。本案中,宇通公司成立于1997年1月8日,宇通驾校成立于2020年7月24日,宇通公司涉案商标早在1997年核准注册,且其在市场上有较高的知名度。本案中,宇通驾校将涉案注册商标“宇通”作为企业名称中的字号使用,属于反不正当竞争法规制的范畴。虽然宇通驾校注册名称经过了工商行政管理部门的核准,也即宇通驾校的公司名称与宇通公司的注册商标均是经过法定程序确认的权利,但在注册商标与企业字号存在权利冲突的情况下,应当遵循保护权利在先原则,且宇通驾校在其成立时应当知道涉案商标已经具有较高知名度,作为市场经营者,其理应从遵守诚实信用原则及公认的商业道德出发,对他人的在先使用的知名度较高的商标予以合理避让。但宇通驾校在申请登记注册企业名称时,却仍将企业名称中起识别不同市场主体作用的核心标识企业字号确定为“宇通”,明显具有攀附宇通公司商誉的主观故意,客观上易使相关公众产生混淆或误认,违反了诚实信用原则,破坏了公认的商业道德,扰乱了正常的市场秩序,即使规范使用仍足以产生市场混淆,构成不正当竞争。《中华人民共和国反不正当竞争法》第十七条规定,经营者违反本法规定,给他人造成损害的,应当依法承担民事责任。第十八条规定,经营者登记的企业名称违反本法第六条规定的,应当及时办理名称变更登记。另外,《最高人民法院关于审理注册商标、企业名称与在先权利冲突的民事纠纷案件若干问题的规定》第四条规定,被诉企业名称侵犯注册商标专用权或者构成不正当竞争的,人民法院可以根据原告的诉讼请求和案件具体情况,确定被告承担停止使用、规范使用等民事责任。宇通公司请求宇通驾校变更企业名称的请求应予支持但应给予合理期限,酌定限宇通驾校三个月内变更其企业名称,变更后的企业名称不得包含“宇通”文字。
关于赔偿数额的问题。《中华人民共和国商标法》第六十三条第一款、第三款规定:“侵犯商标专用权的赔偿数额,按照权利人因被侵权所受到的实际损失确定;实际损失难以确定的,可以按照侵权人因侵权所获得的利益确定;权利人的损失或者侵权人获得的利益难以确定的,参照该商标许可使用费的倍数合理确定。对恶意侵犯商标专用权,情节严重的,可以在按照上述方法确定数额的一倍以上五倍以下确定赔偿数额。赔偿数额应当包括权利人为制止侵权行为所支付的合理开支。权利人因被侵权所受到的实际损失、侵权人因侵权所获得的利益、注册商标许可使用费难以确定的,由人民法院根据侵权行为的情节判决给予五百万元以下的赔偿。”《中华人民共和国反不正当竞争法》第十七条规定:“因不正当竞争行为受到损害的经营者的赔偿数额,按照其因被侵权所受到的实际损失确定;实际损失难以计算的,按照侵权人因侵权所获得的利益确定。赔偿数额还应当包括经营者为制止侵权行为所支付的合理开支。经营者违反本法第六条、第九条规定,权利人因被侵权所受到的实际损失、侵权人因侵权所获得的利益难以确定的,由人民法院根据侵权行为的情节判决给予权利人五百万元以下的赔偿。”鉴于宇通公司未提供证据证明其因宇通驾校的侵权行为所遭受的实际损失或宇通驾校因侵权行为所获得的利益数额,无法按照计算权利人的损失或侵权人的获利的方式来确定侵权赔偿数额,综合考虑涉案注册商标的知名度、商业价值、宇通驾校侵权行为的性质及不正当竞争行为的表现形式、宇通公司为制止侵权行为所支付费用的合理性和必要性等因素,酌情确定宇通驾校应当赔偿的数额(含经济损失及维权合理费用)为20000元。
一审裁判结果
一审法院依照《中华人民共和国商标法》第十三条、第四十八条、第五十八条、第六十三条,《最高人民法院关于审理商标民事纠纷案件适用法律若干问题的解释》第十六条、第十七条,《中华人民共和国反不正当竞争法》第二条、第十七条、第十八条,《最高人民法院关于审理注册商标、企业名称与在先权利冲突的民事纠纷案件若干问题的规定》第四条,《中华人民共和国民事诉讼法》第六十七条第一款、第七十二条之规定,判决:一、宇通驾校立即停止侵害宇通公司第962860号注册商标专用权的行为及不正当竞争行为,即于判决生效后十日内拆除门头中的“宇通”字样及删除或停止使用宣传材料中“宇通”字样,三个月内变更企业名称,变更后的企业名称不得包含“宇通”文字;二、原阳县宇通机动车驾驶员培训中心于判决生效之日起十日内赔偿宇通客车股份有限公司经济损失及合理的维权费用共计20000元;三、驳回宇通客车股份有限公司的其他诉讼请求。如果未按判决指定的期间履行给付金钱义务,应当依照《中华人民共和国民事诉讼法》第二百六十条规定,加倍支付迟延履行期间的债务利息。案件受理费2300元,由宇通客车股份有限公司负担1800元,原阳县宇通机动车驾驶员培训中心负担500元。
二审法院认定事实
本院二审期间,当事人没有提交新证据,本院对一审法院查明的事实依法予以确认。
二审法院认为
本院认为,根据上诉及答辩意见,本案二审争议焦点为:(一)宇通驾校的行为是否侵害了宇通公司的商标权;(二)宇通驾校的行为是否构成不正当竞争;(三)原审法院判决赔偿的数额是否适当。
(一)关于宇通驾校的行为是否侵害了宇通公司的商标权问题
宇通驾校上诉称,宇通公司未能举证证明“宇通”注册商标为驰名商标,不能适用跨类保护。《最高人民法院关于审理涉及驰名商标保护的民事纠纷案件应用法律若干问题的解释》第五条规定:“当事人主张商标驰名的,应当根据案件具体情况,提供下列证据,证明被诉侵犯商标权或者不正当竞争行为发生时,其商标已属驰名:(一)使用该商标的商品的市场份额、销售区域、利税等;(二)该商标的持续使用时间;(三)该商标的宣传或者促销活动的方式、持续时间、程度、资金投入和地域范围;(四)该商标曾被作为驰名商标受保护的记录;(五)该商标享有的市场声誉;(六)证明该商标已属驰名的其他事实。前款所涉及的商标使用的时间、范围、方式等,包括其核准注册前持续使用的情形。对于商标使用时间长短、行业排名、市场调查报告、市场价值评估报告、是否曾被认定为著名商标等证据,人民法院应当结合认定商标驰名的其他证据,客观、全面地进行审查。”《最高人民法院关于审理涉及驰名商标保护的民事纠纷案件应用法律若干问题的解释》第十条规定:“原告请求禁止被告在不相类似商品上使用与原告驰名的注册商标相同或者近似的商标或者企业名称的,人民法院应当根据案件具体情况,综合考虑以下因素后作出裁判:(一)该驰名商标的显著程度;(二)该驰名商标在使用被诉商标或者企业名称的商品的相关公众中的知晓程度;(三)使用驰名商标的商品与使用被诉商标或者企业名称的商品之间的关联程度;(四)其他相关因素。”本案中,“宇通”于2005年被郑州市中级人民法院认定为驰名商标,于2014年被国家工商总局认定为驰名商标;宇通客车的销量连续多年在国内外稳居行业第一,在相关公众中具有极高的认可度、知名度和声誉度,宇通公司已经尽到举证责任,原审法院按照驰名商标进行保护正确。宇通驾校从事的驾考培训服务,与宇通公司业务虽然属于不同种类,但联系较为紧密,其擅自将宇通公司的驰名商标长期用于广告宣传、作为店招开展商业活动,足以使相关公众认为其与宇通公司之间具有许可使用、关联企业关系等特定联系,原审适用跨类保护认定宇通驾校构成侵害商标权并无不当。
(二)关于宇通驾校的行为是否构成不正当竞争问题
《中华人民共和国商标法》第五十八条规定:“将他人注册商标、未注册的驰名商标作为企业名称中的字号使用,误导公众,构成不正当竞争行为的,依照《中华人民共和国反不正当竞争法》处理。”宇通驾校在登记企业名称时,将宇通公司已经具有较高知名度的注册商标“宇通”作为企业名称突出使用,明显具有攀附他人商誉的主观故意,违反了反不正当竞争法的规定。宇通驾校称其企业名称经过了工商行政管理部门的核准,由于在其成立时涉案商标已经具有较高知名度,按照保护在先权利原则,宇通驾校应当对他人在先权利予以合理避让,但其仍将起识别不同市场主体作用核心标识的企业字号确定为“宇通”,客观上易使相关公众产生混淆或误认,原审认定其构成不正当竞争并无不当。
(三)关于原审法院判决赔偿的数额是否适当问题
鉴于宇通公司未提供证据证明其因宇通驾校的侵权行为所遭受的实际损失或宇通驾校因侵权行为所获得的利益数额,无法按照计算权利人的损失或侵权人获利的方式来确定侵权赔偿数额,一审法院综合考虑涉案注册商标的知名度、商业价值、侵权行为的性质及不正当竞争行为的表现形式、为制止侵权行为所支付的合理支出,酌情确定宇通驾校赔偿的数额(含经济损失及维权合理费用)为20000元并无不当。宇通驾校上诉称驾校实际并未经营,不符合基本常识,也与宇通公司所提交证据明显不符,本院对该上诉理由不予采信。
二审裁判结果
综上所述,原阳县宇通机动车驾驶员培训中心的上诉请求不能成立,应予驳回;一审判决认定事实清楚,适用法律正确,应予维持。依照《中华人民共和国民事诉讼法》第一百七十七条第一款第一项规定,判决如下:
驳回上诉,维持原判。
二审案件受理费300元,由原阳县宇通机动车驾驶员培训中心负担。
本判决为终审判决。
